Web, shop, apps
EGENKONTROLL
Egenkontroll består ikke bare av markedets mest omfattende digitale IK-mat system, men inneholder også en rekke enkle funksjoner som kan hjelpe deg gjennom alle dine daglige rutiner og arbeidsoppgaver.
Markedets beste internkontrollsystem
Gode rutiner er en kilde til økt lønnsomhet
Egenkontroll består ikke bare av markedets mest omfattende digitale IK-mat system, men inneholder også en rekke enkle funksjoner som kan hjelpe deg gjennom alle dine daglige rutiner og arbeidsoppgaver. Vi kombinerer også standariserte skjemaer og rutiner, med avanserte sensorer som skal trygge din hverdag.
AVVIKSRAPPORTERING
Avviksrapporteringen er fundamentet i IK mat systemet. Formålet med avviksrapporteringen er å identifisere problemene tidlig, slik at virksomheten kan følge opp å forbedre kvaliteten på tjenestene eller produktene. Avviksrapporten i Egenkontroll beskriver avviket, årsaken til avviket, og hvilke tiltak som er iverksatt for å løse problemet eller forhindre at det skjer igjen. Aviksrapporteringen er på den måten den viktigste delen av virksomhetens kvalitetsstyringssystem.


Fareanalyse (HACCP)
HACCP (Hazard Analysis and Critical Control Points) er et styringssystem for matproduksjon som Egenkontroll bruker for å identifisere potensielle farer samt forhindre at de oppstår. Basert på gjennomgangen i internrevisjonen så vil alle faremomenter bli eksponert. Egenkontroll genererer deretter ut en oversikt over alle potensielle farer som kan påvirke maten som produseres. Oversikten er ment som opplæring og veiledning for dine medarbeidere, slik at dere kan unngå alle potensielle produksjonsproblemer.
Internrevisjon
Målet med internrevisjon er å sikre at virksomheten opererer på en effektiv måte, at prosesser og systemer fungerer som de skal, og at virksomheten overholder relevante lover og forskrifter. Internrevisjon kan også bidra til å identifisere risikoer som virksomheten kan stå overfor, og å utvikle en plan for å håndtere disse risikoene på en effektiv måte. I Egenkontroll blir du veiledet gjennom internrevisjonen og vi hjelper deg fra start til slutt . Vi anbefaler at du gjennomfører internrevisjon minst en gang i året.


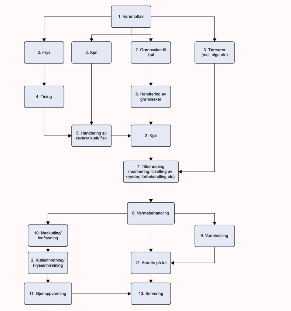
Flytskjema
I Egenkontroll bruker vi flytskjemaer til å visualisere og kommunisere hvordan en produksjonsprosess fungerer. Flytskjemaer kan hjelpe til med å identifisere potensielle problemer eller flaskehalser i produksjonen, og kan bidra til å optimalisere prosessen for å øke effektiviteten og redusere kostnadene. I Egenkontroll har vi utviklet en rekke skjemaer og med bakgrunn i internrevisjonsprosessen så setter vi opp flytskjemaer tilpasset din virksomhet.
Faste oppgaver
Alle faste oppgaver kan legges inn med hvor ofte de skal følges opp. Egenkontroll holder rede på når oppgavene skal fylles ut og om de er fulgt opp. Oppgaver som ikke er fulgt opp kan varsles med push-melding. Det samme gjelder for avvik- eller vedlikeholdsoppgaver som er lagt inn løpende. Dersom oppgavene ikke blir fulgt opp så varsles de både gjennnom app eller som push-meldinger.


Andre skjemaer
Egenkontroll har et stort utvalg av standard skjemaer og skal dekke alle dine daglige behov. Vi streber etter å levere et mest mulig omfattende system og har et bredere utvalg av skjemaer enn noe annet system på markedet. Men dersom vi mot formodning skulle mangle et skjema så send oss en skisse av skjemaet, så lager vi det selvfølgelig for deg.

Automatisering
Mange av oppgavene kan vi automatisere som f eks logge alle fryse-, kjølebenk og kjølerom temperaturer. Vi kan i tillegg overvåke kjøleelementene og varsle deg dersom de avgir unormale verdier. I tillegg kan vi legge til andre sikkerhetssystemer som overvåkning av vann og varme. Dersom de oppstår unormale verdier kan vi slå av vann, ovner eller stekeplater inntil du har funnet ut av hva som skaper problemene. Alle disse tiltakene er med på å skape en tryggere arbeidsplass og de koster heller ikke all verden å implementere.
HVA KAN EGENKONTROLL GJØRE?
Egenkontroll er ekstremt tilpassningsdyktig og langt mer fleksibelt enn andre proprietære systemer som fins markedet. Vi kan i lang større grad tilpasse systemet slik at det lettere kan integreres sammen med deres eksisterende løsninger. Egenkontroll er et omfattende system som inneholder alle moduler som du ellers finner i de proprietære systemene. Fordelen med et åpent system er at det stadig utvikles nye moduler og det kommer alle brukerne til gode.

